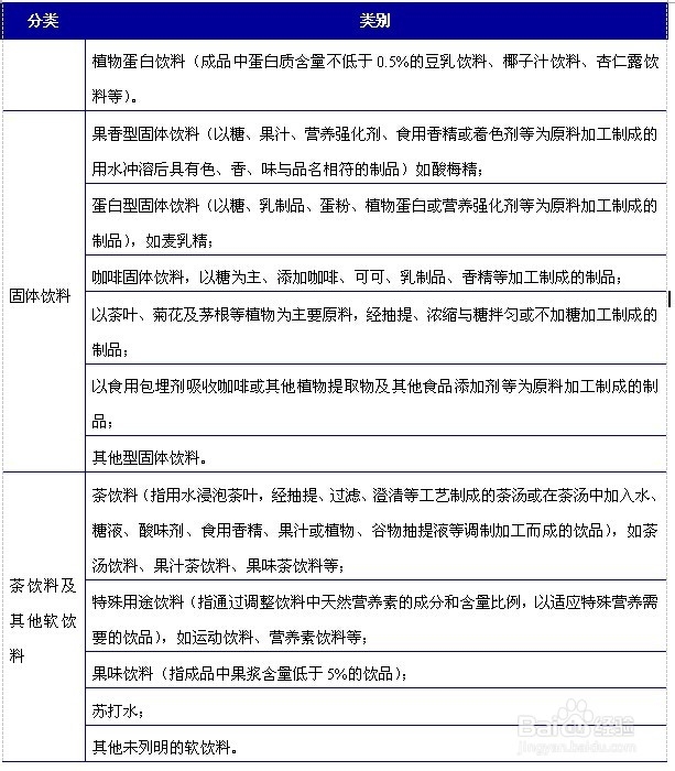
1、软饮料行业定义与分类


2、软饮料行业发展环境分析由于我国目前的人均饮料消费量(70kg/年)尚低于世界平均水平(90升/年拘七呷憎),国民生活水平的不断提高,饮料市场潜力巨大。目前补营养、补餐、增强体能和智能、休闲殪讧唁跬等饮料的开发会更加凸显饮料市场的未来潜力。2011年12月,国家发展改革委、工业和信息化部发布了《食品工业“十二五”发展规划》。在饮料行业发展方面,《规划》提出了发展方向与重点、产业布局和发展目标。

3、软饮料行业产业链分析软饮料行业的上游原料主要包括饮用水、蔬菜、水果、乳制品、食糖等原料以及甜味剂、酸味剂等食品添加剂,另外,塑料、玻璃、金属等饮料包装也必不可少。行业的发展将受到原料供给和价格变化的影响,包装的材质也会对产品的质量及销量产生一定的影响。

4、软饮料行业发展状况分析截至2013年,软饮料行业规模以上企业数量达到了1686家,相比2012年垢卜埂呦增加了104家;规模以上企业资产规模达到了3609.85亿元,枷讹般身相比2012年增长了12.19%。2013年,软饮料行业规模以上企业销售收入达到了5277.91亿元,同比增长11.92%;销售利润达到了659.48亿元,同比增长6.27%。
5、中国软饮料行业竞争状况我国软饮料行业以民营中小企业和三资企业为主,竞争激烈。就品牌格局来看,在碳酸饮料市场,绝大部分份额被可口可乐、百事可乐等国外品牌占据,而在含乳饮料和植物蛋白饮料、果菜汁和饮用水等领域,则由我国本土品牌如银鹭、椰树牌椰汁、汇源果汁、娃哈哈等占上风。